编者按
乡村治理是乡村振兴的重要内容,是国家治理体系和治理能力建设的重要方面。实现乡村治理有效需要务实管用的方法,将相对模糊笼统的乡村治理概念和要求,转化为目标清晰明确、运行有章可循、监督评价科学合理的工作任务,形成具有可操作性的工作抓手。近年来,各地贯彻落实党中央、国务院关于加强和改进乡村治理的决策部署,探索形成了很多有效的典型做法,有针对性地解决了一些难点堵点问题。
农业农村部、国家乡村振兴局在总结地方实践经验的基础上,深入分析乡村治理中运用积分制、清单制,以及整治高价彩礼、红白喜事大操大办等方面典型做法的内在规律、关键环节,分别归纳提炼形成了三个“一张图”,作为乡村治理典型方式工作指南。本报特将三个“一张图”予以刊发,并辅以相关案例,方便各地在开展乡村治理工作中参考借鉴。

运用“积分制”注意事项
一、积分制工作要始终坚持党的领导,确保体现党的主张、贯彻党的决定,规范有序开展,保障积分制沿着正确的方向推进。
二、积分制要结合当地农村发展实际情况,针对工作中的薄弱环节,从农民群众最关心、最迫切的治理问题入手,比如整治农村人居环境、推进移风易俗、营造文明乡风等。
三、积分制要在坚持核心机制不变的前提下,围绕乡村治理的重点任务和突出问题,结合实际确定积分内容和对象,采取符合农民意愿和习惯的积分方式,建立动态管理、操作性强的积分体系,确保可量化、可计算,保证公信力。
四、实施积分制必须符合国家相关法律法规,积分制的惩罚性措施不得侵害农民合法权益。要防止积分制做法泛化,慎重研究将公民基本道德等要求纳入积分制加分范围,避免引发功利化风险。
五、引导农民群众成为积分制的监督主体,在积分内容设置、申报审核等环节始终履行民主程序,全过程公开操作,鼓励农民群众自评、群众之间互评、干部考评等方式相结合。
六、各地在推广运用积分制过程中,要十分注意运行保障问题,坚持共建共治共享,凝聚各部门和社会各类组织力量参与,形成协同推进积分制的合力。健全多元投入保障机制,在以精神奖励为主的同时,鼓励给予适度的物质奖励。鼓励各地充分运用信息化等手段开展积分数据收集、汇总及统计等工作,优化完善日常管理。
湖南新化县:专注“小积分” 答好“新考卷”
湖南省新化县油溪桥村党支部在“户主文明档案袋管理”的基础上,以创新村级事务管理积分制为杠杆,撬动乡村治理改革。
运用系统思维,以小积分奏响“大合唱”
积分制是指以积分考核管理为主要形式,通过登记、审核、公示、讲评、奖惩等环节,使得村里大小事务都能通过积分制得到有效处理、生动体现,村民根据积分多少参与村级集体收入分红,从而有效地组织引导村民参与村庄建设、产业培育、文明创建等各项事务。
村“两委”对积分制管理实行严格责任分工,成立了村积分制管理领导小组,负责积分制筹划、积分审核认定以及考核考评等各个环节。村组党员干部以身作则带头推行积分制,切实以“一班人”带动“全村人”。
积分制的筹划实现村民群众“全参与”。坚持民意导向,积分制搞不搞,怎么搞,都由大家提议、商议、审议。积分制的制定分“三步走”:第一步,实现“策由民选”。2017年,油溪桥村将12个村民小组合并为6个院落。6个院组长通过老方法、新媒体并用的方式广而告之,全面提升村民的知晓度、认可度和参与度。6个院组长分片包干负责,及时搜集村民群众的好建议。第二步,实现“规由民定”。对有利于村集体发展的“金点子”,实时提交村支“两委”讨论,征询各家各户意见,充分凝聚民智。以经过七次修订的村规民约与征集到的民意为基础,因村制宜,依法依规,逐步完善与细化积分内容和实施细则,形成可操作性强的积分制草案。第三步,实现“事由民决”。召开村民代表大会,投票表决通过积分制草案,实践中及时查漏补缺,予以动态完善。
总积分由基础分、奖励积分和处罚积分等构成,逐人建立积分动态管理台账。其中基础分根据户主承包人口数量、户口是否迁移等情况确定;奖励积分、处罚积分主要根据参与村级事务的情况,以及涉及突发事件、公共安全、社会治安等重要事项中的特殊贡献情况或造成严重不良影响情况确定。加扣分上不封顶、下不封底。将村规民约各项内容纳入积分制赋分项目,其中加分子项35个、扣分子项41个,如将义务筹工筹劳纳入积分管理,切实将“多劳多得、不劳不得”的原则生动体现到村级事务管理中。
打通各个环节,以小流程链接“大治理”
对登记、审核、考评、奖惩等每个流程进行全程管控,让积分制在油溪桥村落地见效。
村委会建立管理台账与积分手册。农户可通过口头、电话等多种方式申报积分,并明确时间、地点、事由,提供相关证据。经小组成员核实后进行加扣分,并计入管理台账。一月一审核。村积分制管理领导小组每月对村民积分进行审核认定,认定结果在每月28日审核后,在积分卡上登记,并在案卷记录上统计相应数据。一季一公示。每季度将村民的积分情况在村务公开栏等醒目位置进行公示,接受广大村民监督。有异议的可向村“两委”反映,经调查核实后作出妥善处理。每年末进行核算,积分以交办事务本、加扣分登记册、会议记录本、管理台账、积分卡等为依据,结果登记进档案,第二年重新开始计算。
积分制与村组干部工资绩效、个人考评直接挂钩,对其出勤、公益事业捐献、业务素质、任务完成、群众满意度等情况进行综合考核。同时,将全体村民的年度总积分与村集体收入分配挂钩,集体收入的一定比例用于积分分红,负分不能分红。
奖励形式分为兑换服务、物质奖励、精神鼓励和享受有关激励政策,年度内积分实行累积使用,奖励之后不清零。以院组为单位不定期开展积分分享活动。年底积分档案袋与户主全家见面,全村张榜公布。
突出正向激励,以小量变催动“大变革”
积分制的推行,让油溪桥村不断“加分”,“积”活了农村生产力。最大限度地激发了村民自我管理、自我生产和参与村级集体经济发展的积极性,形成了村民致富与集体经济发展齐头并进、“大河有水小河满”的生动景象。在村组党员干部的示范带动下,油溪桥村先后形成了乡村旅游、四季水果、小籽花生、田鱼、甲鱼等五大支柱产业,全省第一个整村成功创建国家级AAA景区。
宁夏固原市:“小积分”积出乡村新风尚
宁夏回族自治区固原市过去存在村级组织号召力弱、环境脏乱差、社会治安隐患多等问题。为此,固原市探索以户为试点单位,将村民生产、生活和生态环境保护行为量化积分,再用积分兑换所需生活用品,激励村民崇尚文明行为,提高文明程度。
完善积分体系,量化文明实践内容
固原市制定《乡村文明实践积分卡制度积分参考表》,建立物质奖励机制,让村民用积分兑换一些日用品,极大地调动群众参与乡村治理的积极性、主动性。
将参与积分制管理的对象以户为单位分为两类:本村村民以户为积分主体,将每户家庭成员所得积分计入户积分卡;对非本村户籍常住村民,需经群众代表大会认可后,参与积分制管理,发放积分卡,享受积分激励待遇。
以户为单位建立积分档案,将每户的积分设定为基础积分、民主评议积分、贡献积分三大类。基础积分主要反映村民在日常生活中的共性表现和最基本要求,包括脱贫攻坚、公德美德、遵纪守法、移风易俗、环境卫生、公益事业、学习培训、党支部工作8个方面,细化为38项赋分内容。民主评议积分主要反映村民在村务管理中的行为表现,包括对村级事务的参与度、在群众中的影响力及群众认可度等内容。贡献积分主要鼓励村民争当先进、树立标杆,包括表彰奖励、先进事迹、立功表现3部分内容。同时,还设定了道德失范、邻里纠纷、子女辍学、参与赌博、乱搭乱建等扣分项目。
基础积分和民主评议积分由乡镇指导村级组织结合实际制定标准;贡献积分由市县制定指导标准,有针对性地设定扣分分值;各乡镇、村可根据年度工作重点,有针对性地设置增减积分项目,适当调整赋分标准,建立动态管理、可操作性强的积分体系。
规范积分管理,健全监督机制
以乡镇为责任主体,以村“两委”为管理主体,派驻第一书记全程参与,由村“两委”班子负责组建积分评议小组和监督管理小组,解决好“谁来打分”的问题。
村民代表大会选定3至5人组成积分评议小组,积分评议小组定期逐户开展检查评比,确定每户积分,并根据小组成员平时发现、群众反映和报告、个人申报等评定积分,做到评分公平公正。村“两委”定期通过民主议事会议、公示栏、微信群等途径公示积分情况。对公示结果有异议的,经村委会调查核实后,做出相应处理。对公示结果无异议的积分,由村委会或积分评议小组建立积分管理台账,核发当月积分卡,力争做到每户积分准确无误。
各试点村积极组建以村“两委”班子、驻村工作队为成员的积分评议小组,负责积分评议管理工作,严格落实申报、审核、评议、公示等环节,确保公平公正。从村“两委”成员中评出3-5人组成监督管理小组,负责对评分小组的公平性进行监督,实现相互监督、相互衔接。
落实积分兑换,建立长效机制
实行积分制关键是要树立正确导向,弘扬正能量,让群众自觉参与村级管理,逐步建立起有效的激励机制。各试点村依托现有的小卖部、便利店、村集体闲置用房等建设文明实践爱心超市,由村民代表大会民主决定后选择运营者,方便群众用积分兑换商品。
各试点村坚持“公益性与市场化并行”的原则,由村“两委”通过争取财政补贴、社团组织捐赠、帮扶单位支持、企业爱心捐助、村集体经济收入列支等方式筹集兑换物品,一般以生活日用品为主,基本能够满足群众积分兑换需求。
各试点村筹集的爱心超市物品,一般通过民政部门调度,乡镇按需派送,村“两委”建立管理台账,统一登记备案管理。进入超市的爱心物品与其他经营物品分区摆放,爱心物品和社会捐赠物品只能用等价积分兑换,不能对外销售。募集物资情况不定期张榜公布,接受群众监督。积分结果与评先选优等挂钩,积分实行累积使用,奖励之后不清零、不作废,终身有效,增强积分管理的含金量和吸引力,切实让“德者有得”。

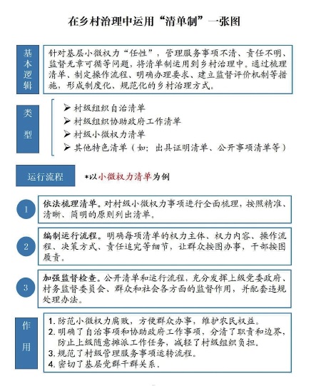
运用“清单制”注意事项
一、编制清单过程要依法依规,确定清单内容须遵照法律法规和政策,做到全面、规范,防止通过清单将部门摊派任务制度化。清单不求大而全,要突出问题导向,因地制宜编制。
二、清单应用过程中,切不可流于形式。要加强各级党组织的领导,保障清单规范运行。要多渠道加强宣传推广,通过政府信息公开、印发流程图手册、村委会公示栏等途径,让农民群众知晓清单内容,了解工作程序。要通过完善工作制度、加强业务培训等,让干部心中有戒,照单履职。
三、为保证清单制切实发挥作用,在编制清单、推广运用的基础上,要注重建立完善配套措施。推动加强乡镇行政综合服务中心、农村综合服务站点、服务信息平台等硬件和软件建设。推动“互联网+政务服务”向基层延伸,扩大智能化服务平台在乡镇和村的覆盖面。
四、各级农业农村部门、乡村振兴机构可将在乡村治理中运用清单制作为减轻村级组织负担、创新乡村治理方式的重要抓手,主动加强与纪委监委、组织、农办、民政、司法、财政、人力资源社会保障等部门的协调合作,细化工作措施,形成部门工作合力。
浙江宁海县:“36条”构建乡村反腐新机制
浙江省宁波市宁海县在全国首创推行村级小微权力清单,持续深化创新,标本兼治推进乡村依法治理,妥善处理农村经济社会快速发展过程中出现的小微腐败及引发的村级矛盾纠纷,构建了乡村反腐新机制。
厘清边界,梳理村级小微权力清单
按照于法周全、于事简便的原则,全面收集汇总村级组织、村干部权力事项,消化清理、归纳总结,把涉农政策制度梳理成了《宁海县村级权力清单36条》(以下简称“36条”),涵盖了19项公共权力事项和17项便民服务事项,基本实现村级权力全覆盖。
明晰权限,规范村级小微权力运行
重点围绕“36条”事项编制权力行使流程图45张,明确村级权力事项名称、具体实施责任主体、权力事项来源依据、权力运行操作流程、运行过程公开公示、违反规定责任追究6方面内容。为凸显精简务实原则,除工程招投标等重大事项外,其余村级事务办理流程都控制在5个环节左右。如村集体资产处置事项,村集体事先按“五议决策法”程序对资产处置项目制定方案,并召开社员代表会议形成决议,然后由村集体发布处置公告;对于标的物市场调查价或评估总价在1万元以上的,进入乡(镇、街道)公共资源交易中心进行公开交易(1万元以下的由村集体自行公开交易);招标结束后,承、发包双方签订规范的承包合同,并交乡(镇、街道)“三资”管理服务中心备案。
顶层设计,构建责任传导工作机制
建立以县委书记为组长,副书记、纪委书记、组织部部长等任副组长的领导小组,将任务分解到县委、县政府相关领导。制定县委“36条”目标管理考核办法,不定期开展联合或专项督查,全面启动农村巡察全覆盖,压实各级党组织主体责任。县委、纪委将“36条”落实情况作为年度党风廉政检查和全面从严治党主体责任报告的必须内容,约谈、问责执行不力的党组织及相关人员。县委组织部把“36条”纳入基层党组织书记述职评议,列入书记抓党建工作任务清单,作为村干部备案管理的内容。县级有关部门和各乡(镇、街道)按照职责分工,及时完善“36条”政策文件,加强日常监督指导。实施村级小微权力清单“36条”工作3年行动计划(2021—2023),以“36条”达标村、示范村创建为抓手,分3年逐步提高全县达标村、示范村占比,最终实现全面规范执行。全面实施“三交底”廉政谈话向村(社区)基层延伸,明确将村组织“一把手”列为“36条”规范执行的“第一责任人”。目前,已经实现对新一届村班子“一把手”廉政谈话全覆盖。
奖惩并举,健全三级联动监督体系
紧扣权力行使核心环节,健全上级、村监会、群众监督有机统一的三级监督体系。在党委、政府监督层面,制定“联村铁律30条”,对联村干部指导把关不到位、问题严重的,评定为基本满意或不满意。制定加强新时代村干部队伍建设的“锋领头雁20条”,配套报酬激励、歇职教育、村干部违反规定56项具体行为和责任追究标准等正反激励制度,开发了“36条”智慧监督系统软件,使每个环节都可追溯、可监督。在村监会监督层面,制作《村务监督对账单》《村务监督地图》,编印《村务监督一本通》,规范村监会例会,组织村务监督论坛,有效提升村监会履职能力。在群众监督层面,推行“议事会”等制度,扎实推进阳光村务工程,建设宁海“阳光村务网”和数字电视公开平台,群众通过电视、手机等方式就可查询到村级事务办理情况。
改革升级,系统配套执行保障制度
出台《宁海县农村干部违反廉洁履行职责若干规定责任追究办法(试行)》《关于进一步加强对村(社)干部监督的意见(试行)》等,为“36条”实施提供制度保障。每年调整出台《基层权力监督约束机制考核办法》,以查促改、以考促建,营造村级权力规范运行的大监督氛围。2021年,在“36条”智慧运行系统实践基础上,进一步开发线上村级小微权力智慧运行系统,并在全市推广应用。“36条”的实践是对村级反腐败体制机制的改革与创新,通过对村级决策权、执行权、监督权科学合理分置,创造性地解决了乡村治理的几个根本性、关键性问题,为实现基层治理现代化提供了有益范本。
湖北武汉市蔡甸区:推行四项清单助力乡村善治
湖北省武汉市蔡甸区聚焦基层负担重、小微权力运行不规范等突出问题,推行“减负清单、责任清单、监督清单、服务清单”四类清单,减包袱、划边界、晒权力、强服务,不断加强乡村治理体系和治理能力建设。
减负清单,为基层松绑减负
蔡甸区制定减负清单,包括正面清单、协助清单和负面清单三方面内容,明确了村(社区)“该干”“协办”和“不干”事项,让基层组织切实减负。一是制定《村(社区)依法自治(监督)事项清单》(即“正面清单”),将办理公共事务和公益事业等16项工作纳入清单管理。二是制定《村(社区)依法协助政府(群团)工作事项清单》(即“协助清单”),将督促适龄少年儿童入学、维护社会治安等38项工作纳入清单管理。三是制定《不应由基层群众性自治组织出具证明事项清单》(即“负面清单”),将亲属关系证明、户口登记项目变更等21项工作纳入清单管理。全区证明事项出具频率显著下降。
责任清单,让干部亮权明责
明确村级组织负责人和村干部职责任务。全面实施村级事务小微权力清单,将村级重大决策、组织人事、“三资”管理、便民服务等六大类涉及集体资产资源处理、村务公开、法律援助等30项具体工作纳入清单管理,确保村级组织“照单履责”、村干部“照单办事”。如玉贤街道农力村,坚持“党建+基层治理”,将规范支部建设、健全组织体系、充分发挥党员群众服务中心作用等事项纳入村党组织书记党建责任清单,在全村13个村民小组建立党小组,推行民主评议党员、星级争创、百分制党员,将具体事项分解到组(党小组)、落实到人(无职党员)。
监督清单,使事项公开透明
对标责任清单内容,将各责任事项具体措施内容、运行步骤纳入监督清单管理,并绘制运行流程图,列清各事项关键环节、重点节点的办理条件、操作程序、公开公示等,做到一事一流程,同时对照事项清单和流程步骤,预先组织风险排摸和环节评估,梳理标注廉政风险提示,切实将村级事务落实监督化、监督清单化、运行规范化,实现村级事务“按图运行”、村干部“按图操作”、群众“照图监督”。同时,畅通监督渠道,构建区直部门专项监督、村务监督委员会监督、村(社区)群众监督有机统一的三级监督体系。
服务清单,为群众精细服务
将乡村服务队伍建设、推行红色物业、完善乡村志愿服务体系、丰富群众精神文化生活等纳入服务清单管理。坚持“大事不出村,小事不出网格”,充分发挥党员群众服务中心作用和党员先锋模范作用,统筹整合农技、医卫、法律等服务资源,通过建强基层党组织、网格化管理、机关企事业单位在职党员干部下沉等形式提升服务能力。组建党员带头、全面覆盖、行动高效的志愿服务组织,开展多种形式志愿服务活动。
四项清单,推进治理取得显著成效
蔡甸区以推行清单制为主要抓手,切实解决了基层负担重、村级事务管理不规范、群众满意度不高、村民主人翁意识不强等问题,取得显著成效。全部行政村均成立了村务监督委员会且有效运行,基层“双评议”群众满意度提升至99.5%。全区村、社区均完成村规民约和居民公约修订;所有行政村组建村级民调组织,完成村级综治中心、视频监控平台建设,自觉守法、全民懂法、遇事找法的乡村法治良序逐步形成。

“移风易俗”注意事项
一、要选择合适的治理区域。高价彩礼、大操大办的行为互相影响,如果整治范围太小,难以形成气候;如果范围太大,各地情况差异明显,难以制定标准,而且从上到下政策效应可能减弱。县(市、区)是农民群众亲情交往的主要区域,以县(市、区)为单位开展为宜。
二、在专项整治各项基础性工作完成后,要全行政区域统一启动,一鼓作气,形成浓厚的氛围,务求一举突破,在较短时间取得效果。而且,必须坚持不懈抓下去,久久为功,切忌“一阵风”、雨过地皮湿。
三、高价彩礼、大操大办等属于道德层面、社会风气的问题,须党委、政府主导,村民自治主推。在党委、政府的统一组织领导和部署下,主要依靠村民自治组织的力量和方式,通过制定约束性的措施来推进。
四、出台优惠措施重在引导,要务实,能兑现。出台制约性措施要于法有据、合理合规。
五、要坚持党员干部带头。农村社会“村看村、户看户,党员看干部”,管好了党员干部,群众工作就好做。
河北邯郸市肥乡区:规范红白喜事 破除婚丧陋习
近年来,婚丧事大操大办、天价彩礼在一些农村地区呈现蔓延态势,成为农民的一大烦心事。2017年以来,河北省邯郸市肥乡区把治理红白喜事大操大办和天价彩礼作为移风易俗的重要突破口,坚持综合施策、协同推进,探索出了一条行之有效的治理路径。
抓组织领导,让民风治理有人管
肥乡区成立了区、乡、村三级移风易俗工作领导小组,由三级书记任组长,层层签订责任状,层层制定方案,全力推动落实。要求全区党员干部签订“移风易俗、抵制彩礼”承诺书,区纪委出台了《关于党员干部带头移风易俗严禁大操大办婚丧喜庆事宜的通知》,将党员干部报备的操办婚丧事宜列入干部廉洁档案。全区9.88万户家庭共签订各类承诺书14.5万余份,基本实现了全覆盖。
肥乡区建立了区、乡、村三级微信矩阵群,将全区600余个村和机关单位微信群纳入一张同心网,由总群自上而下进行婚事新办、“零彩礼”宣传,引导农村单身青年树立正确婚恋观。树立“零彩礼”典型1000多例,区委常委集体为110个“移风易俗好家庭”授牌。
抓村民自治,让红白喜事有标准
肥乡区出台了《移风易俗节俭操办红白事参照标准》,全区265个村依据参照标准和本村实际,制定自己的红白事操办标准。各村根据村规民约,对操办红白喜事的席面规模、用车数量、办理天数、待客范围、仪式程序等一一作出具体规定。所有村全部成立了村民事务理事会,协助操办村内红白喜事,促进文明乡风具体落实。
抓公益服务,让婚事新办有平台
肥乡区妇联搭建了“鹊桥会”等免费微信婚介平台,区、乡、村三级妇联组织牵头建立义务红娘队380支,每个村都有35名义务红娘,从事免费婚介服务,关注群众10万余人。在重要节假日定期举办集体婚礼,倡导“零彩礼”、无酒宴、无红包。定期评选公开承诺女儿结婚不要彩礼的“最美母女”和免费提供婚介服务的“最美红娘”等。
抓政策引导,让破旧立新有动力
肥乡区政府相关职能部门综合施策,出台了移风易俗好家庭六项优惠政策和五项制约措施。
六项优惠政策为:女方父母在本乡镇卫生院,每年享受免费体检一次;孕前孕期免费健康指导,住院一免四减(免新生儿专家体检费,床位费减收30%,胎心监护费减收50%,新生儿洗澡减收50%,产前彩超检查减收50%);子女就读幼儿园,每年免收一个月保育费;降低创业贷款担保门槛,创业担保贷款提高到10万元;到金融机构办理业务,专设窗口优先办理;到行政审批局(政务中心)办理一切审批及服务事项,享受代办服务。
五项制约措施为:全面抵制彩礼,反对违背男方意愿、强行索要彩礼等行为,禁止大操大办;村民家中遇有红白事,要向村民事务理事会主动报告;索要高价彩礼的低保户,村委会要组织村民代表会议重新评议,按程序取消低保户资格;贫困户索要高价彩礼的,不再享受贫困户奖补政策;索要高价彩礼的家庭,不能评为星级文明户;索要高价彩礼的家庭,电视台、微观肥乡公众号、“心连心”微信矩阵要对其进行公开曝光。
抓常态巡查,让违规操办有震慑
肥乡区还建立常态巡查制度,成立5个移风易俗巡查组,到各村开展即时巡查、随机抽查。特别是每月组织一次大联查,分组抽查每个乡镇3个村,每个村走访调查10户群众,一旦发现违规操办的,当场进行处置。
经过治理,邯郸市肥乡区红白喜事盲目攀比、大操大办和天价彩礼现象得到有效遏制。村民红白喜事操办支出大幅下降,平均办理红事支出为2-3万元,降幅高达76%-84%;白事支出不到5000元,不及之前的六分之一。集体婚礼、旅行结婚等婚事新办和丧事简办已逐步成为当地的新习俗。
河北河间市:“四位一体”联动工作法推进移风易俗
近年来,河北省河间市针对婚丧嫁娶大操大办、盲目攀比等陈规陋习,全面加强党的领导,通过夯实立体组织体系、强化分级分层设计、构建刚性链条机制、狠抓正反两面典型“四位一体”联动工作法,推动移风易俗工作和文明乡风建设取得初步成效。
夯实组织体系架构
解决陈规陋习“无人管”的问题
河间市把推进移风易俗、深化文明乡风建设列入市委、市政府的重大议事议程,举全市之力推进移风易俗。在纵向上,建强上下贯通的组织体系。成立由市、乡、村三级书记任组长的移风易俗工作领导小组推进落实。全市639个村(居)全部建立健全红白理事会、村民议事会、道德评议会等村民自治组织。在横向上,压实协调联动的公益和帮扶组织。建立“未婚大龄青年数据库”,搭建“公益红娘群”等公益交友平台,举办未婚青年联谊交友活动。实施“牵线搭桥”和“技能培训”双帮扶服务活动,开展大龄未婚青年再教育和再培训,制定就业创业优惠政策;多部门联动,依法整顿婚介丧葬服务市场。
强化分级分层设计
解决标准趋同“欠规范”的问题
河间市坚持规划引领,针对不同层面、不同区域、不同习俗分级分层设计,用章程和村规民约管人管事、维护公序良俗,形成齐抓共管、共同推进的整体合力。市级层面,制定《关于在全市城乡深入开展移风易俗工作的实施意见》,把遏制高额彩礼作为推进移风易俗工作的抓手和突破口。乡镇层面,各乡镇制定红白理事会章程,探索成立河间市环城区九乡镇红白理事会联合会,制定联合会章程和红白事参考标准,统一降低婚丧嫁娶消费标准,弱化区域习俗差异。村级层面,结合本地实际,依法依规修订完善村规民约,明确婚丧事宜操办流程、指导标准和罚则情形,从各方面制定出细致、翔实的规定。
构建刚性链条机制
解决忽冷忽热“不常态”的问题
河间市制定《农村“两委”移风易俗工作机制》,推动全市各村红白理事会工作实现制度化、规范化、常态化。健全红白理事会机制,制定本村红白事的标准和操作流程,实行事前报告、办理登记制度和红白理事会理事长“事前走访、相互沟通、办事承诺”机制。推行喜事新办、丧事简办机制,生育、庆寿、定亲、升学、乔迁等其他事宜不办或小办。创立“1245”移风易俗监督机制,即明确基层纪检委员1个管理主体,发放操办婚庆事宜任务清单和操办丧葬事宜任务清单2个;明确及时提醒操办人按照要求进行报告备案、对操办相关事宜进行现场监督、提醒有关人员按照规范对相关事宜进行现场监督、督促村“两委”对本村操办有关事宜进行规范等4项监督内容,发挥基层纪检委员“协助、教育、提醒、监督、报告”5项职能。
树立正反两面典型
解决示范引领“缺导向”的问题
河间市通过正反两面引导,移风易俗、勤俭节约光荣,大操大办、铺张浪费可耻的氛围日益浓厚。正面宣传,强化示范引领。采用“互联网+文明”模式,建立全国首家掌上“文明银行”,推动群众改变陋习、“储蓄文明”,对“文明积分”高的用户给予奖励。自2019年开始,每年5月20日定期举办“零彩礼”集体婚礼,每年年底表彰移风易俗“最美家庭”,专门为“零彩礼”家庭推出免费体检、婚纱摄影、集体婚礼婚庆、爱心商家奖品等一系列奖励措施,从而形成引领效应。反面曝光,强化监督考核。将各乡镇移风易俗工作纳入年终考核序列,定期统计各乡镇“零彩礼”新人数量及红白事办理节约费用数额,在相关会议上公布各乡镇排名,对落后乡镇、村点名批评。
通过高起点谋划、高标准要求、高质量推进,2019年,河间市4238对新人中,除189对实现“零彩礼”外,还有2783对新人实现“低彩礼”,每桩婚事花费比从前平均减少10万元,丧事平均节约15万元,相关家庭共节约费用约35亿元。
附件:
本网站所收集的部分公开资料来源于互联网,转载的目的在于传递更多信息及用于网络分享,并不代表本站赞同其观点和对其真实性负责,也不构成任何其他建议。如果您发现网站上有侵犯您的知识产权的作品,请与我们取得联系,我们会及时修改或删除。
主办:武汉市农业农村局 | 武汉市委农村工作领导小组办公室 承办:武汉市农业信息化中心 地址:武汉市江汉区八古墩东一巷78号 邮编:430023 鄂公网安备 42010302000223号