为进一步规范渔政执法工作,提升渔政执法人员办案能力和案卷制作水平,有效推动渔政执法队伍业务素质整体提升,按照中共中央办公厅、国务院办公厅《关于加强行政执法协调监督工作体系建设的意见》和国务院办公厅《提升行政执法质量三年行动计划(2023—2025年)》(国办发〔2023〕27号)推进行政执法案卷评查有关要求,农业农村部组织开展了2025年全国渔政执法案卷评查工作,并于近日印发《农业农村部办公厅关于2025年渔政执法案卷评议情况的通报》,公布2025年渔政执法质量较高案卷。
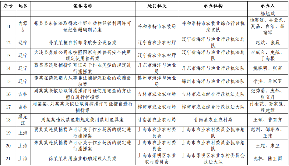
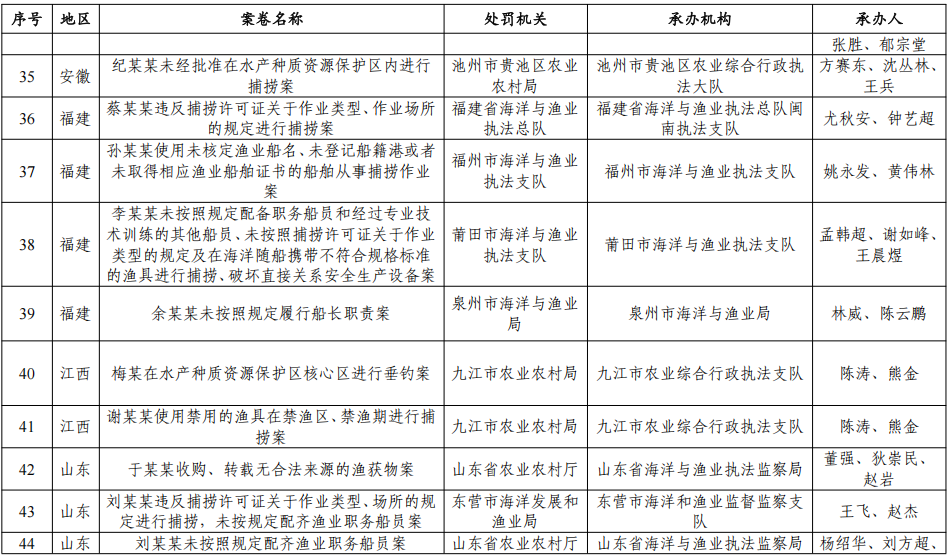
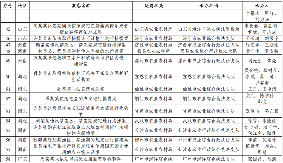
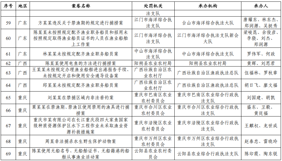
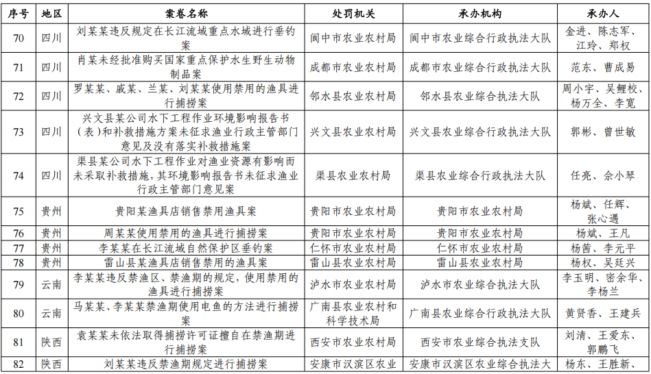
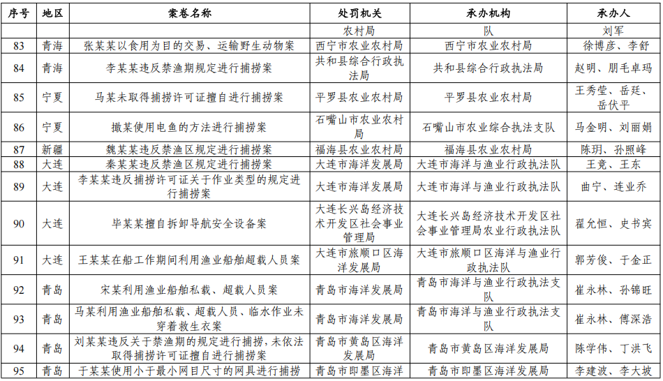
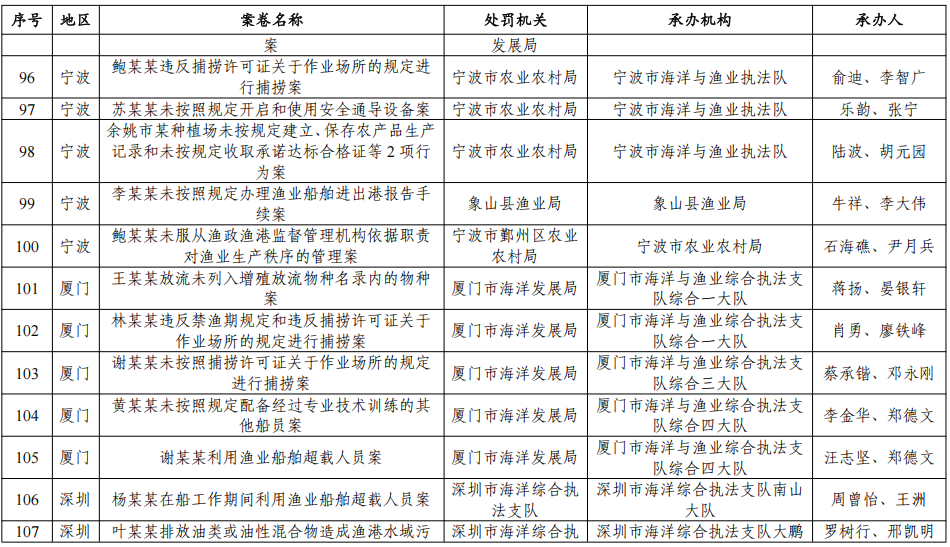
通报指出,各省、自治区、直辖市和计划单列市渔业渔政主管部门和渔政执法机构高度重视,通过自查自评,向农业农村部报送参评案卷。参评案卷类型较为丰富,除非法捕捞、销售禁用渔具、收购非法渔获物等资源类案件外,违反渔业安全生产管理规定、非法购买国家重点保护野生动物制品、违规使用水产养殖用投入品等类型案件比例进一步提升。从各地报送的案卷情况来看,质量总体较好,但部分案卷还存在当事人认定错误或遗漏、证据不充分或不符合形式要件、自由裁量幅度不当、执法程序遗漏、文书制作不规范等问题。农业农村部从中选出质量较高案卷110卷,供各地学习参考,具体评查情况由农业农村部渔业渔政管理局另行反馈。
通报强调,案卷制作是渔政执法工作的关键环节,案卷评查是检验执法队伍建设成效、提升执法人员能力素质的重要抓手。各地要以本次案卷评查为契机,持续提升行政执法文书规范化、标准化水平,有效促进严格、规范、公正、文明执法。要强化案卷评查结果运用,将此次评出的案卷作为执法人员日常培训教学的典范,并对评查中发现的问题进行剖析学习,有效提升执法人员能力。要不断规范行政处罚程序和执法行为,严格执行行政执法全过程记录、行政执法公示和重大行政决定法制审核制度,有力提升渔政执法质效,为渔业高质量发展和现代化建设提供支撑和保障。










附件:
本网站所收集的部分公开资料来源于互联网,转载的目的在于传递更多信息及用于网络分享,并不代表本站赞同其观点和对其真实性负责,也不构成任何其他建议。如果您发现网站上有侵犯您的知识产权的作品,请与我们取得联系,我们会及时修改或删除。